(通讯员 孙雅轩 熊号堃 郄家润 贾溪湍)为深化“梦拓”计划的育人效果,传承弘扬以“空天报国”为内核的北航精神,充分发挥优秀朋辈的示范引领作用,有效支撑北航高质量人才培养体系建设,11月26日下午,第十届十佳“梦拓”小组答辩在学院路校区新主楼第二报告厅举行。
北航“梦拓”计划自2011年开始试点,2015年正式发布。2016年,北航举办了第一届十佳“梦拓”小组评选。今年,正值北航“梦拓”计划的十五周年,也是十佳“梦拓”小组评选的第十年,15支“梦拓”小组从学院(书院)推荐的21支队伍中脱颖而出,作为十佳“梦拓”候选小组晋级决赛。在评选现场,各小组以“空天逐梦”“文化追梦”“传承拓梦”“研习铸梦”四个主题依次进行答辩展示。
本届十佳“梦拓”小组评选充分展现了朋辈引领的多元成效与传承力量。
在学习北航先辈勤学奋进、服务国家的优良事迹方面,“一锷守星阁”等两个小组积极涵养空天报国情怀。它们或通过排演话剧、实地调研追循先辈足迹,或组织文化探访、创新传播形式,将精神传承深植于组员心中。
在传承弘扬中华优秀传统文化方面,“五维空间”等三个小组寻访历史古迹、开展读书交流、参与文化沙龙,将优秀传统文化的基因融入日常活动之中。
在传承优秀基因,探索“梦拓”计划的新模式方面,“喆样挺浩”小组作为传承典范,成功培养出5名新任梦拓;“士谔宣媒咕咕五组”则延续团队特色,注重宣传技能的代际传承。
在学业支持与专业发展方面,“医路生花梦拓组”等六个小组着力夯实学科技能,通过系统化习题课、定制化辅导、分层帮扶机制等多维路径,有效提升了成员的专业素养与创新能力。
各小组通过制度化的学习支持、深度的文化浸润与扎实的实践锻炼,生动诠释了“梦拓”的价值和意义,为学校人才培养注入了持续而深厚的朋辈力量。

展示结束后,到场的嘉宾评委进行点评。人民大学党委学生工作部学生学业辅导中心主任杨琳从“梦开始、梦相连”和拓展大学维度方面谈了自己对我校“梦拓”计划的感受,表示从大家的答辩中看到很多感动瞬间;致真书院学业总导师朱英对大家的展示高度认可,认为“梦拓”活动是有“温度”“高度”“精度”“深度”的活动;校关工委常务副秘书长王惠文作为我校“梦拓”计划的策划者和发起人,介绍了成立“梦拓”计划发起的初衷,寄语各参选团队和广大“梦拓”应不仅限于一个学年的联系,更应携手并进、建立长久情谊。嘉宾评委温暖而深刻的点评,为我校“梦拓”工作的持续深化与未来发展注入了智慧与力量。

活动现场,往届优秀“梦拓”代表也受邀出席。他们深情回顾了自身参与“梦拓”计划的经历与缘起,分享了在朋辈引领中的收获与成长,生动体现了“梦拓”精神在北航学子中的接续与传承。

本次活动同步启动了具有“梦拓”拓展意义的“逐梦伴飞”计划。该计划邀请北京航空航天大学大一学子担任“启航梦拓”,为附中学生的学业成长与生涯规划提供“朋辈化”支持。启动仪式上,王惠文与北航实验学校校长宋友共同为“启航梦拓”代表颁发聘书。该计划不仅构建了大学与附中学段间的朋辈引领桥梁,更将“梦拓”的传承与陪伴,系统性地融入中学成长阶段,有力推动了北航育人共同体的实质建设与拓展。

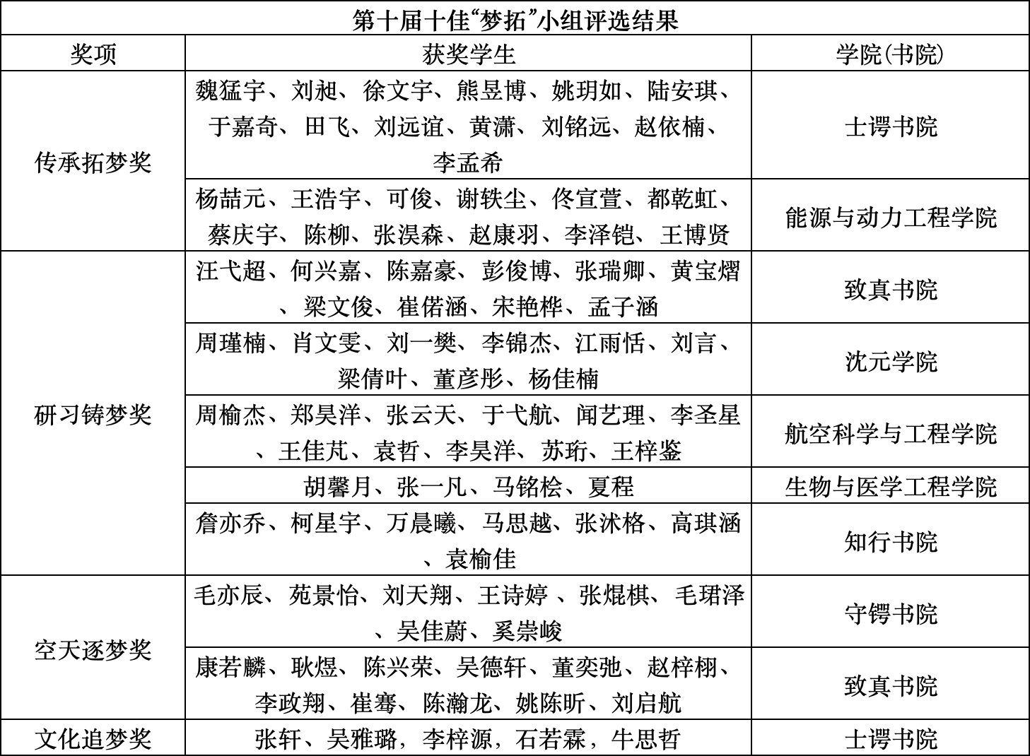
经现场评选,“士谔宣媒咕咕五组”“沙航福组”等10个“梦拓”小组获得第十届十佳“梦拓”小组称号。学生工作部部长宋晓东和学生中心主任纪一鹏为获奖队伍颁奖。

本次十佳“梦拓”小组评选由学生工作部主办,士谔书院承办。学生工作部、学生中心、招生工作办公室、各学院(书院)的师生代表共同参加本次评选活动。

(审核:丁丁)